ÓŵÂ88¹ÙÍøÍøÕ¾

ÓŵÂ88(ÖйúÇø)¹Ù·½ÍøÕ¾

EN
Р ÎÅ  ×Ê  Ѷ

РÎÅ ×Ê Ñ¶

ÌìϵڶþÊ¡£¡µç¼Û¶¨ÁË£¡¡°136ºÅÎÄ¡±Â䵨Õþ²ß³ö¯£¡

2025-05-21
´Î

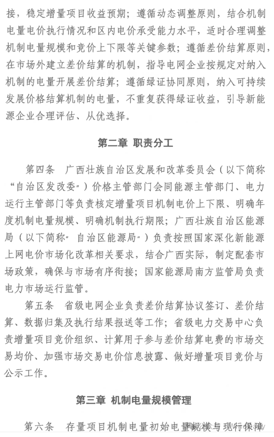
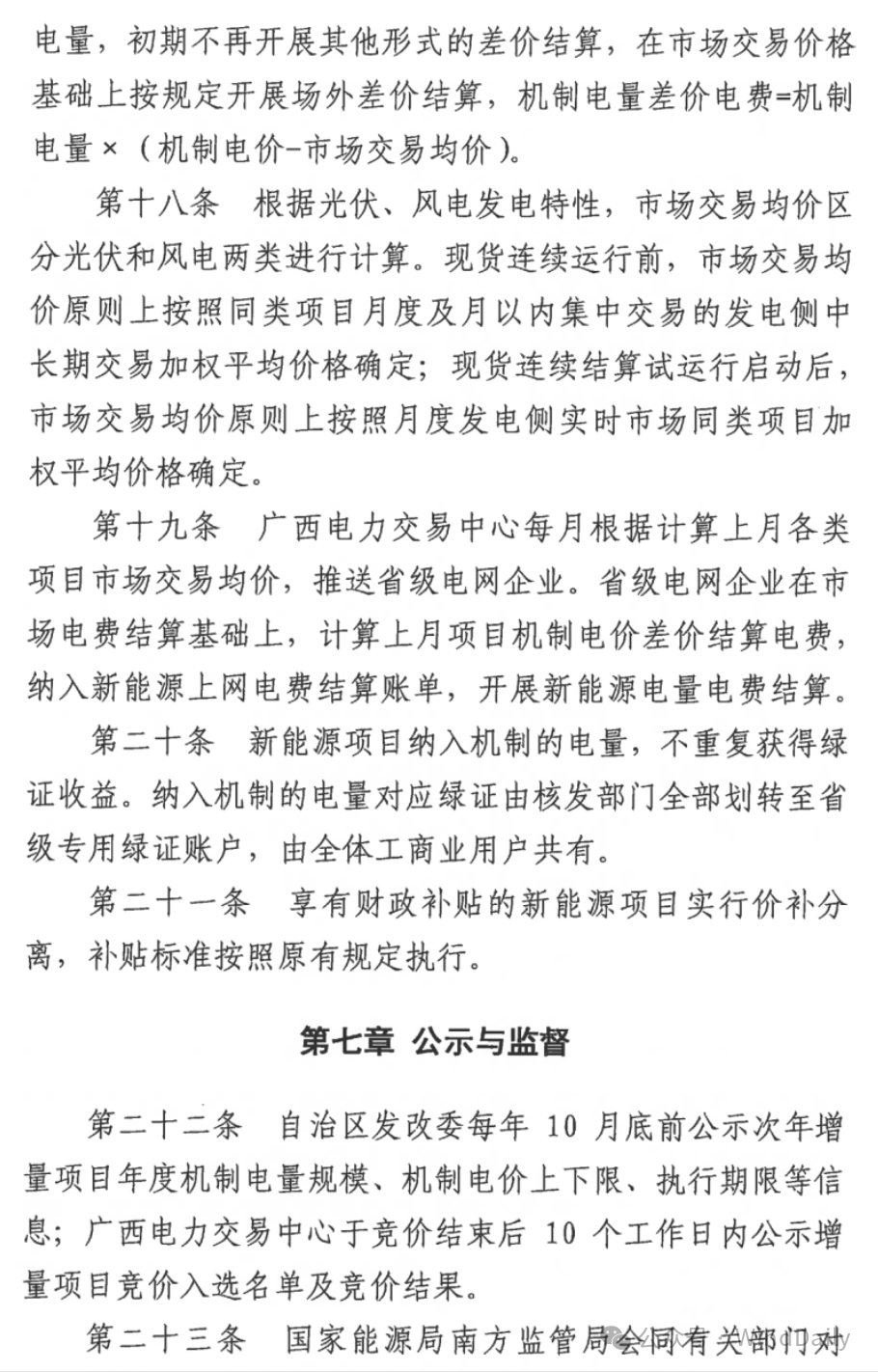
WindDaily»ñϤ£¬¹ãÎ÷׳×å×ÔÖÎÇø¿ËÈÕÐû²¼¡¶ÐÂÄÜÔ´¿ÉÒ»Á¬Éú³¤¼ÛÇ®½áËã»úÖÆÊµÑéϸÔòºÍÉÐÂÄÜÔ´ÉÏÍøµç¼ÛÊг¡»¯Ë¢ÐÂʵÑ鼯»®¡·¡£ÕâÊǼÌɽ¶«Ö®ºóÂ䵨¡°136ºÅÎÄ¡±ÐÂÕþµÄµÚ¶þ¸öÊ¡Çø¡£

ÎļþÖ¸³ö£¬Çø·Ö´æÁ¿ÏîÄ¿ºÍÔöÁ¿ÏîÄ¿£¬ ½¨ÉèÐÂÄÜÔ´¿ÉÒ»Á¬Éú³¤¼ÛÇ®½áËã»úÖÆ¡£Ã÷È·ÐÂÄÜÔ´¼ÓÈëÊг¡·½·¨£¬¼¯ÖÐʽÐÂÄÜÔ´ÏîÄ¿ÒÔ¡°±¨Á¿±¨¼Û¡±»ò¡°±¨Á¿²»±¨¼Û¡± ·½·¨¼ÓÈëÏÖ»õÊг¡£¬ÂþÑÜʽÐÂÄÜÔ´¿É×÷Ϊ¼ÛÇ®½ÓÊÜÕß»òÓɾۺÏÉ̾ۺϼÓÈëÏÖ»õÊг¡¡£ÆäÖУ¬


´æÁ¿ÏîÄ¿£º2025Äê6ÔÂ1ÈÕǰͶ²ú£¨¼´È«ÈÝÁ¿²¢Íø£©µÄ´æÁ¿ÐÂÄÜÔ´ÏîÄ¿£¨¼¯ÖÐʽÐÂÄÜÔ´¡¢ÂþÑÜʽÐÂÄÜÔ´µÈ£©£»´æÁ¿ÏîÄ¿»úÖÆµç¼Û°´ÏÖÐмÛÇ®Õþ²ßÖ´ÐС£ÆäÖÐÂþÑÜʽÐÂÄÜÔ´»úÖÆµç¼ÛΪ¹ãÎ÷ȼú»ù×¼¼Û0.4207Ôª/kWh£¬ÏνÓÏÖÐаü¹ÜÐÔÊÕ¹ºÕþ²ß£¬ÆäÉÏÍøµçÁ¿ËùÓÐÄÉÈë»úÖÆµçÁ¿¹æÄ££¬ÄÉÈë»úÖÆµçÁ¿±ÈÀýΪ100%¡£ Ö´ÐÐÏÞÆÚ°´×èÖ¹2025Äê5ÔÂ31ÈÕÏîĿʣÓàÈ«ÉúÃüÖÜÆÚºÏÀíʹÓÃСʱÊý¶ÔÓ¦Äê·ÝÓëͶ²úÂú20Äê¶ÔÓ¦Äê·Ý½ÏÔçÕßÈ·¶¨¡£¼¯ÖÐʽÐÂÄÜÔ´ÏîÄ¿£¨²»º¬º£ÓÅÊÆµçÏîÄ¿£©»úÖÆµç¼ÛΪ0.324Ôª/kWh£¬ÄÉÈë»úÖÆµçÁ¿¹æÄ£ÓÉ×ÔÖÎÇø·¢¸ÄίÉÌ×ÔÖÎÇøÄÜÔ´¾Ö°´ÄêÈ·¶¨£¬ ÆäÖÐ2025ÄêµçÁ¿ÒÑÓÉ2025ÄêÖкã¾ÃºÏÔ¼°ü¹Ü£¬²»ÔÙÉèÖûúÖÆµçÁ¿¡£ÒÑ¿ªÕ¹¾ºÕùÐÔÉèÖõĺ£ÓÅÊÆµçÏîĿƾ֤×ÔÖÎÇøÏÖÐÐÕþ²ßÖ´ÐС£2025Äê6ÔÂ1ÈÕÒÔǰÒÑͶ²ú£¬Ë¢ÐÂÉý¼¶²»ÔöÈݵÄÐÂÄÜÔ´ÏîÄ¿ÊÓͬ´æÁ¿ÏîÄ¿£¬°´ÐÂÄÜÔ´´æÁ¿ÏîÄ¿Óйصç¼ÛÕþ²ßÖ´ÐС£ÔöÈÝË¢ÐÂÉý¼¶µÄÐÂÄÜÔ´´æÁ¿ÏîÄ¿£¬¶ÔÔöÈݲ¿·Öµ¥¶À¼ÆÁ¿£¬×Åʵ¼ÊÉÏÍøµçÁ¿¼ÓÈëµçÁ¦Êг¡»¯ÉúÒâ¡£


ÔöÁ¿ÏîÄ¿£º2025Äê6ÔÂ1ÈÕ¼°Ö®ºóͶ²úµÄÈ«ÈÝÁ¿²¢ÍøµÄ¼¯ÖÐʽ¡¢ÂþÑÜʽÐÂÄÜÔ´ÏîÄ¿£¨²»º¬ÒÑÃ÷È·µç¼ÛµÄ¾ºÕùÐÔÉèÖÃÏîÄ¿£©ÔöÁ¿ÏîÄ¿¡£ÔöÁ¿ÏîÄ¿»úÖÆµç¼ÛÿÄêÓÉ×ÔÖÎÇø·¢¸Äί»áͬʡ¼¶µçÍøÆóÒµ¡¢¹ãÎ÷µçÁ¦ÉúÒâÖÐÐÄ£¬×éÖ¯ÒÑͶ²úºÍδÀ´12¸öÔÂÄÚͶ²ú¡¢ÇÒδÄÉÈë¹ý»úÖÆÖ´ÐйæÄ£µÄÏîÄ¿×ÔÔ¸¼ÓÈ뾺¼ÛÐγÉ£¬·ÖΪ·çµç¡¢¹â·üÁ½Àà×éÖ¯¾º¼Û¡£¹ãÎ÷·¢¸ÄίÿÄê10ÔÂβǰ¹«Ê¾´ÎÄêÔöÁ¿ÏîÄ¿Äê¶È»úÖÆµçÁ¿¹æÄ£¡¢»úÖÆµç¼ÛÉÏÏÂÏÞ¡¢Ö´ÐÐÏÞÆÚµÈÐÅÏ¢¡£¾º¼Ûʱ°´±¨¼Û´ÓµÍµ½¸ßÈ·¶¨ÈëÑ¡ÏîÄ¿£¬»úÖÆµç¼ÛÔ­ÔòÉϰ´ÈëÑ¡ÏîÄ¿×î¸ß±¨¼ÛÈ·¶¨¡¢µ«²»µÃ¸ßÓÚ¾º¼ÛÉÏÏÞ¡£¾º¼ÛÉÏÏÞÔݶ¨Îª0.4207Ôª/kWh£¬¾º¼ÛÏÂÏÞ³õÆÚ¿Éƾ֤×îÏȽøµçÕ¾Ôì¼ÛˮƽÕÛËã¶Èµç±¾Ç®È·¶¨£¬ ºóÐøÊÓÇéÐÎ×÷·Ï¡£


ÍÆ¶¯ÐÂÄÜÔ´ÉÏÍøµçÁ¿ÖÜÈ«¼ÓÈëµçÁ¦Êг¡ÉúÒâ£¬Çø·Ö´æÁ¿ºÍÔöÁ¿ÏîÄ¿·ÖÀàÊ©²ß¡£¼¯ÖÐʽ¹â·ü¡¢¼¯ÖÐʽ·çµç¡¢ÂþÑÜʽ¹â·ü¡¢Êèɢʽ·çµçµÈËùÓзçµç¡¢ Ì«ÑôÄÜ·¢µçÏîÄ¿µÄÉÏÍøµçÁ¿Ô­ÔòÉÏËùÓнøÈëµçÁ¦Êг¡£¬ÉÏÍøµç¼Ûͨ¹ýÊг¡ÉúÒâÐγÉ¡£Ô­ÎļþÈçÏ£º

ͼƬ
ͼƬ
ͼƬ
ͼƬ
ͼƬ
ͼƬ
ͼƬ
ͼƬ
ͼƬ
ͼƬ
ͼƬ
ͼƬ
ͼƬ
ͼƬ

ת×Ô£ºWindDaily

½üÆÚä¯ÀÀ£º

  • ²Ëµ¥
#
ÔÚÏ߿ͷþ

x
ÍøÕ¾µØÍ¼