ÓŵÂ88¹ÙÍøÍøÕ¾

ÓŵÂ88(ÖйúÇø)¹Ù·½ÍøÕ¾

EN
Р ÎÅ  ×Ê  Ѷ

РÎÅ ×Ê Ñ¶

¹ã¶«»úÖÆµç¼ÛÕ÷ÇóÒâ¼û£º°ü¹Ü±ÈÀý²»Áè¼Ý90% £¬Ö´ÐÐÏÞÆÚº£·ç14Äê¡¢ÆäËû12Äê

2025-05-15
´Î

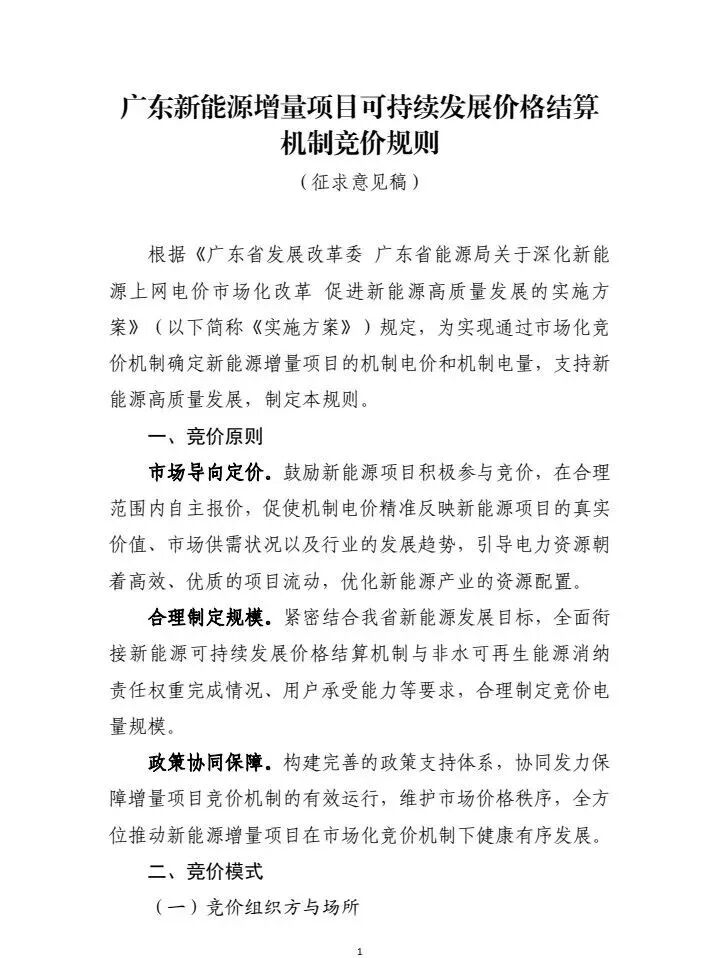
ÈÕǰ £¬¹ã¶«Ê¡µçÁ¦ÉúÒâÖÐÐÄÓ¡·¢¡¶¹ã¶«ÐÂÄÜÔ´ÔöÁ¿ÏîÄ¿¿ÉÒ»Á¬Éú³¤¼ÛÇ®½áËã»úÖÆ¾º¼Û¹æÔò£¨Õ÷ÇóÒâ¼û¸å£©¡·ÒÔ¼°¼°¡¶¹ã¶«Ê¡ÐÂÄÜÔ´·¢µçÏîÄ¿¿ÉÒ»Á¬Éú³¤¼ÛÇ®½áËã»úÖÆ²î¼Û½áËã¹æÔò£¨Õ÷ÇóÒâ¼û¸å£©¡· £¬¾Í¹ã¶«Ê¡ÐÂÄÜÔ´¾º¼ÛϸÔò¸ø³öÓйØÒªÇó¡£


ƾ֤Îļþ £¬2025ÄêÖÐÆÚ½«×éÖ¯Ê״ξº¼ÛÉúÒâ £¬¹æÄ£Îª2025Äê6ÔÂ1ÈÕºóͶ²ú¡¢Åú×¼¡¢±¸°¸µÄÐÂÄÜÔ´ÏîÄ¿ £¬¼ÓÈëÊ״ξº¼ÛµÄÏîÄ¿ÐèÔÚ2025Äê12ÔÂ31ÈÕǰͶ²ú¡£


¾º¼ÛµçÁ¿¹æÄ£Óɹ㶫ʡ·¢¸Äί¡¢ÄÜÔ´¾ÖÈ·¶¨ £¬²¢ÔÚ¾º¼ÛǰÐû²¼ £¬É걨ÐÅÏ¢°üÀ¨»úÖÆµçÁ¿±ÈÀý¡¢»úÖÆµç¼ÛµÈ¡£»úÖÆµçÁ¿±ÈÀýÉ걨ÉÏÏÞÓë´æÁ¿ÏîÄ¿»úÖÆµçÁ¿±ÈÀýÏÎ½Ó £¬²»¸ßÓÚ90%¡£


¾º¼Û»úÖÆ£º½ÓÄɼ¯Öоº¼ÛµÄ·½·¨¿ªÕ¹¾º¼ÛÉúÒ⡣ƾ֤ÐÂÄÜÔ´ÏîÄ¿µÄÉ걨µçÁ¿±ÈÀý £¬Æ¾Ö¤½üÈýÄêͬÀàÐÍÀúʷСʱÊý¡¢ÏîÄ¿ÈÝÁ¿ÅÌËãÐÂÄÜÔ´ÏîÄ¿É걨±ÈÀý¶ÔÓ¦µÄµçÁ¿¾ø¶ÔÖµ¡£½«µçÁ¿¾ø¶ÔÖµ°´ÐÂÄÜÔ´ÏîÄ¿±¨¼Û´ÓµÍµ½¸ß¾ÙÐÐÅÅÐò £¬¼ÛÇ®Ïàͬʱ £¬Æ¾Ö¤É걨ʱ¼äÓÅÏÈ·½·¨È·¶¨ÅÅÐò £¬Ö±ÖÁÖª×㾺¼Û×ܹæÄ£ £¬¾º¼Û×ܹæÄ£ÄÚµÄÐÂÄÜÔ´ÏîÄ¿ËùÓгɽ»¡£³É½»µÄ×îºóÒ»¸öÏîÄ¿É걨±ÈÀýÈ«¶î³É½»¡£±¾´Î¾º¼ÛÉúÒâµÄËùÓÐÈëÑ¡ÏîÄ¿»úÖÆµç¼Û°´ÈëÑ¡ÏîÄ¿µÄ×î¸ß±¨¼ÛÈ·¶¨ £¬»úÖÆµçÁ¿±ÈÀýΪÉ걨µÄ»úÖÆµçÁ¿±ÈÀý¡£


Ö´ÐÐÏÞÆÚ£ºÔöÁ¿ÏîÄ¿»úÖÆµç¼ÛµÄÖ´ÐÐÏÞÆÚΪº£ÓÅÊÆµçÏîÄ¿14Äê¡¢ÆäËûÐÂÄÜÔ´ÏîÄ¿12Äê £¬µ½ÆÚºó²»ÔÙÖ´ÐлúÖÆµç¼Û¡£ÔöÁ¿ÏîÄ¿¼ÓÈ뾺¼ÛÀֳɺó £¬Î´Í¶²úÏîÄ¿µÄÖ´ÐÐÆðʼʱ¼äƾ֤¾º¼ÛʱÉ걨µÄͶ²úʱ¼äÈ·¶¨;ÒÑͶ²úÏîĿƾ֤Èëѡʱ¼äÈ·¶¨¡£


ÐèҪǿµ÷µÄÊÇ £¬ÔöÁ¿ÏîÄ¿¼ÓÈ뾺¼ÛÀֳɺó £¬Î´Í¶²úÏîÄ¿µÄÏÖʵͶ²úʱ¼ä½Ï¾º¼ÛʱÉ걨Ͷ²úʱ¼äÑÓ³Ù6¸öÔÂÒÔÄÚ £¬¿É±£´æ¾º¼ÛЧ¹û £¬ÏÖʵͶ²úÈÕÆÚ֮ǰÌõÔ¼ÁýÕÖµçÁ¿×Ô¶¯Ê§Ð§¡¢²»Óè½áËã¡£ÑÓ³Ù6¸öÔ¼°ÒÔÉÏ £¬Ôòµ±´Î¾º¼ÛÈëѡЧ¹û×÷·Ï £¬²¢×÷·ÏÈýÄêÄÚ¸ÃÏîÄ¿µÄ¾º¼Û×ʸñ¡£


Ͷ²úʱδ֪×ã¡°ËĿɡ±(¿É¹Û¡¢¿É²â¡¢¿Éµ÷,¿É¿Ø)ÒªÇóµÄ¹â·ü¡¢·çµçÏîÄ¿ £¬ÔÚÖª×ã¡°ËĿɡ±ÒªÇóǰ»úÖÆµçÁ¿×Ô¶¯Ê§Ð§¡¢²»Óè½áËã £¬»úÖÆµç¼ÛÖ´ÐÐÆðʼÈÕÆÚÎȹÌ¡£ÈôÐÂÄÜÔ´ÏîÄ¿ÒÑÖ´ÐлúÖÆµç¼ÛÈԹҺżÓÈ뾺¼ÛÉúÒâ £¬¸ÃÏîÄ¿µ±´Î¾º¼ÛÈëѡЧ¹û×÷·Ï¡£


Ïêϸ¼ûÏ£º


ͼƬ
ͼƬ
ͼƬ
ͼƬ
ͼƬ
ͼƬ
ͼƬ
ͼƬ
ͼƬ
ͼƬ
ͼƬ





ͼƬ
ͼƬ
ͼƬ
ͼƬ
ͼƬ
ͼƬ
ͼƬ

ͼƬ
ͼƬ
ͼƬ
ͼƬ
ͼƬ
ͼƬ
ͼƬ


ͼƬ
ͼƬ
ͼƬ
ͼƬ
ͼƬ
ͼƬ
ͼƬ

ת×Ô:¹â·üÃÇ

±¾ÎÄÍøÖ·£º/news/2704.html

½üÆÚä¯ÀÀ£º

  • ²Ëµ¥
#
ÔÚÏ߿ͷþ

x
ÍøÕ¾µØÍ¼